UI/UX Design
Dashboard de Monitoramento Meteorológico
Visão geral
O Dashboard de Monitoramento Meteorológico é um dos produtos que compõem um portal interno de um Centro de Monitoramento e Inteligência Meteorológica, iniciativa voltada à análise e ao acompanhamento de eventos climáticos com impacto direto na operação e manutenção de ativos do setor energético.
Meu papel
UX Researcher e Product Designer
Período
2024 – 2026
Contexto
O Dashboard de Monitoramento Meteorológico foi desenvolvido inicialmente sem a participação de UX Design, devido a restrições de tempo e planejamento. Em sua concepção, a ferramenta não seria um produto final, mas um protótipo exploratório. No entanto, o resultado superou as expectativas dos stakeholders e passou a ser utilizado como solução definitiva, evidenciando a necessidade de uma abordagem estruturada de UX para a evolução do produto e de soluções relacionadas.
Nesse contexto, este projeto marcou o início da aplicação formal de UX Design dentro da iniciativa, sendo o Dashboard o primeiro produto a receber um olhar dedicado e orientado por práticas de experiência do usuário.
Usuários e objetivo do produto
O Dashboard de Monitoramento Meteorológico é uma solução utilizada por analistas de operação, com formação superior, responsáveis por ativos de uma das principais empresas do setor energético no país.
Seu principal objetivo é apoiar a tomada de decisão operacional por meio da análise preditiva de eventos meteorológicos moderados e severos.
Ao identificar ativos sob sua responsabilidade dentro de áreas impactadas por eventos críticos, o usuário passa a contar com insumos relevantes para decisões estratégicas relacionadas à operação e manutenção.
Visão geral do Dashboard, produto voltado à análise preditiva de eventos meteorológicos para apoio à decisão operacional.
Meu papel no projeto
Este foi meu primeiro projeto dentro do contexto do Centro de Monitoramento e Inteligência Meteorológica, no qual assumi a responsabilidade de introduzir práticas estruturadas de UX em um produto já em uso.
Atuei como UX Designer responsável pelo Dashboard, sendo o único profissional de UX dedicado à iniciativa. Conduzi de forma autônoma a primeira inserção estruturada de UX Design no projeto, estabelecendo processos de análise, validação com usuários e definição de diretrizes de experiência. Minha atuação envolveu não apenas a evolução da interface, mas também a construção de uma base metodológica que passou a orientar decisões de produto e influenciar o desenvolvimento de soluções subsequentes.
Minha atuação foi end-to-end, abrangendo:
- Imersão no produto e entendimento dos fluxos existentes
- Alinhamento contínuo com stakeholders e equipe de desenvolvimento
- Apoio em ajustes iniciais de interface
- Definição das tarefas de teste
- Planejamento, condução e análise de testes de usabilidade
- Consolidação de recomendações de UX e apoio à implementação
Desafios e restrições
A atuação de UX teve início em um cenário com desafios estruturais relevantes. O Dashboard já estava em uso e não havia um histórico documentado de decisões relacionadas à experiência, o que exigiu a reconstrução do contexto e o entendimento das escolhas feitas ao longo do desenvolvimento.
Nesse cenário, também não existiam processos consolidados de pesquisa ou validação com usuários, o que demandou a estruturação de uma abordagem de UX praticamente do zero. Paralelamente, a instabilidade do ambiente de dados limitava a realização de testes com informações em tempo real, exigindo adaptações no planejamento das sessões.
Somam-se a isso as restrições técnicas e de agenda da equipe de desenvolvimento, o que tornou essencial priorizar cuidadosamente as recomendações, equilibrando ganhos de usabilidade com o impacto direto na operação. Esse conjunto de fatores orientou uma atuação focada em gerar valor de forma incremental, respeitando as limitações do contexto e garantindo viabilidade de implementação.
Primeira versão do Dashboard ao iniciar minha atuação no projeto, desenvolvida sem participação de UX.
Processo de UX
Imersão e alinhamento
A etapa de imersão e alinhamento marcou o início da atuação de UX no Dashboard, sendo fundamental para estruturar uma compreensão sólida do produto e do seu contexto de uso. As primeiras reuniões com stakeholders e com a equipe técnica permitiram alinhar expectativas e organizar a abordagem de trabalho, com foco em levantar informações relevantes para a evolução da solução.
Como o Dashboard já estava em uso e não havia documentação formal das decisões anteriores, foi necessário reconstruir o contexto do produto, compreendendo seus fluxos de navegação, regras de negócio e limitações técnicas. Nesse processo, mantive um alinhamento constante com o desenvolvedor responsável, promovendo trocas frequentes para esclarecer comportamentos do sistema e garantir viabilidade nas decisões de design.
A partir dessa imersão, foram identificadas lacunas na organização das informações e oportunidades de melhoria na estrutura da interface. Como resposta, foi desenhada a arquitetura da informação do produto, organizando conteúdos e hierarquias de forma mais coerente com o modelo mental dos usuários, além do mapeamento do fluxo principal de navegação.
Esse processo permitiu evidenciar pontos de fricção e orientar ajustes pontuais de layout e organização visual, estabelecendo uma base consistente para a condução dos testes de usabilidade e para a evolução estruturada do Dashboard.
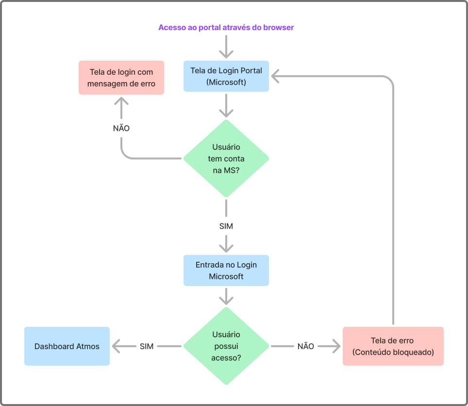
Fluxo estratégico de autenticação e controle de acesso da solução, estruturado para garantir clareza na jornada até o Dashboard.
Definição das tarefas
A definição das tarefas foi realizada em conjunto com stakeholders, com o objetivo de garantir que as análises refletissem o uso real do dashboard no contexto operacional. Foram estruturadas atividades centrais para a tomada de decisão dos analistas, como a seleção de ativos sob sua responsabilidade, a interpretação das condições meteorológicas apresentadas na interface e a análise de precipitação em diferentes recortes temporais.
Também foram consideradas tarefas relacionadas à navegação e seleção de subestações e linhas de transmissão no mapa interativo, permitindo avaliar a clareza dos feedbacks visuais e a coerência dos fluxos de interação.
As tarefas definidas foram:
- Seleção de ativos e subestações;
- Interpretação de condições meteorológicas;
- Análise de precipitação em diferentes períodos;
- Navegação e seleção de linhas de transmissão.
Esse conjunto permitiu mapear pontos críticos da jornada e evidenciar potenciais fricções na experiência. A partir dessas observações, tornou-se clara a necessidade de validar as hipóteses levantadas por meio de testes de usabilidade estruturados, garantindo que as decisões futuras fossem orientadas por evidências reais de uso.
Testes de usabilidade
Testes de usabilidade remotos e moderados, com aplicação do Think Aloud Protocol.
Com base nas hipóteses levantadas na etapa anterior, foram conduzidos seis testes de usabilidade remotos e moderados com analistas de operação que utilizavam o dashboard em seu contexto profissional. A amostra foi composta por participantes com diferentes níveis de experiência, tempo de empresa e formações acadêmicas, garantindo diversidade de perspectivas e maior robustez qualitativa aos achados.
As tarefas propostas buscaram reproduzir situações reais de tomada de decisão e foram estruturadas da seguinte forma:
- Selecionar uma data e uma condição climática específica;
- Selecionar um ativo da empresa correspondente;
- Informar a chuva acumulada de 30 dias do ativo selecionado;
- Identificar quais eventos meteorológicos estavam incidindo sobre o ativo.
A moderação foi conduzida de forma leve, com aplicação do Think Aloud Protocol, permitindo identificar rapidamente fricções de interface, dificuldades de navegação e desalinhamentos na compreensão das informações apresentadas.
Principais achados
A análise dos testes revelou padrões recorrentes de dificuldade relacionados à encontrabilidade, à hierarquia da informação, à legibilidade e ao feedback visual do sistema. Observou-se que, embora as funcionalidades estivessem disponíveis, nem sempre estavam organizadas ou destacadas de forma intuitiva, exigindo maior esforço cognitivo por parte dos usuários.
Em diversos momentos, os participantes demonstraram hesitação na busca por informações e incerteza durante a navegação, indicando desalinhamentos entre a estrutura da interface e o modelo mental dos analistas. Esses comportamentos evidenciaram a necessidade de ajustes estruturais na organização dos conteúdos e na clareza das interações, com o objetivo de tornar a experiência mais fluida, previsível e eficiente no contexto operacional.
Principais problemas identificados:
- Ausência de mecanismo de busca para localização de ativos;
- Dificuldade em localizar informações relevantes na lista de ativos;
- Problemas de visualização e leitura em telas menores;
- Ambiguidade na interpretação de dados em áreas próximas a gráficos;
- Falta de clareza sobre o estado de seleção no mapa interativo.
Principais recomendações de UX
- Inclusão de campo de busca para localização rápida de ativos;
- Reorganização da hierarquia das informações na lista;
- Adequação da interface para diferentes resoluções (responsividade);
- Revisão de títulos, legendas e diagramação dos gráficos;
- Reforço de feedback visual no mapa, com destaque claro para seleções.
Exemplos da apresentação de achados e recomendações de experiência do usuário e interface
Após a condução dos testes de usabilidade, foi aplicada a System Usability Scale (SUS) com os mesmos participantes, com o objetivo de complementar as evidências qualitativas com uma medida quantitativa padronizada. A utilização da escala permitiu avaliar a percepção geral de usabilidade do produto de forma comparável, oferecendo um indicador sintético do nível de maturidade da experiência.
Essa combinação entre análise qualitativa e métrica quantitativa trouxe maior consistência aos achados, fortalecendo a priorização das melhorias e contribuindo para embasar as decisões de produto com maior segurança.
Dashboard em 2024 (antes do processo de UX)
Dashboard em 2026 (depois do processo de UX, e ainda passando por iterações)
Organização dos principais componentes no Figma
resultados e conclusões
Impacto e resultados
As recomendações priorizadas a partir dos testes de usabilidade foram integralmente implementadas pela equipe de desenvolvimento, resultando em melhorias estruturais na experiência do Dashboard.
Este projeto marcou a primeira aplicação formal de testes de usabilidade dentro da iniciativa, estabelecendo um precedente importante para a adoção de práticas de UX nos produtos desenvolvidos posteriormente. A partir dessa experiência, testes de usabilidade passaram a ser incorporados aos cronogramas sempre que pertinentes ao contexto dos projetos.
Como resultado, o Dashboard consolidou-se como um dos principais produtos do portal do Centro de Monitoramento e Inteligência Meteorológica, reforçando sua relevância no apoio à tomada de decisão operacional e sua evolução em termos de maturidade como produto digital.
Aprendizados
- A introdução de UX em produtos já em uso pode gerar impactos relevantes, mesmo em contextos com restrições técnicas e operacionais;
- Testes de usabilidade em produtos críticos exigem ambientes de teste estáveis e controlados para garantir consistência nos resultados;
- A proximidade entre UX e desenvolvimento acelera a implementação de melhorias e qualifica a tomada de decisão;
- Testes de usabilidade vão além da interface, revelando modelos mentais, expectativas e prioridades reais dos usuários.
Outros projetos

Ratatapp
FATEC Senac Rio

Papelex
Original.io

Clube do Sorvete
Original.io

Loja Modelo VTEX
Original.io